ОРЛОВСКИЙ ТРАНСПОРТ
Неофициальный сайт общественного транспорта Орла и Орловской области

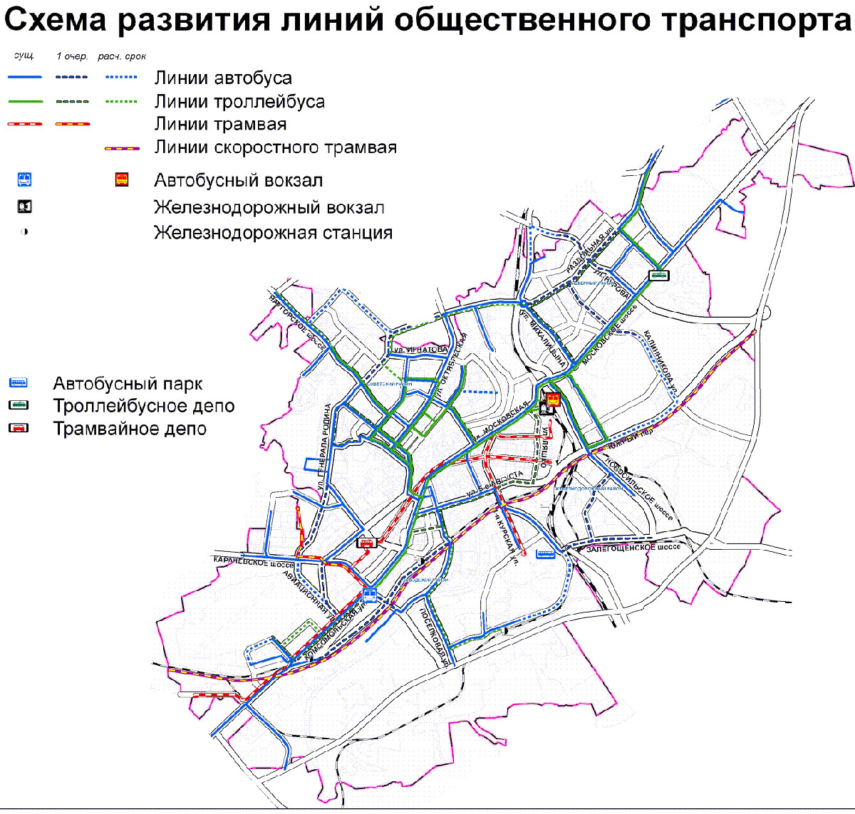
Схема развития линий общественного транспорта. Фрагмент схемы развития дорожной сети города, согласно генерального плана города. Издатель: Научно-проектный институт пространственного планирования «ЭНКО»

Автор: [Материалы под свободными лицензиями]       Дата: 12.2014


Информация о фотографии
Опубликовано: 23.01.2015
Просмотров: 2589

Подробная информация »
 
Ссылки на фотографию

Комментарии (40)
  • Миииш, как оно?
    :) — Kиpeeв Aндpeй
    23.01.2015 21:35 MSK
     
  • Ух, классно, надо будет повникать на досуге!
    Неужели проект скоростного трамвая до сих пор жив?
    Да и трамвай на Алросу - интересная задумка. Жаль, что сейчас там даже маршрутки с трудом разворачиваются... — Миха
    23.01.2015 21:44 MSK
     
  • Есть сомнительные моменты.
    Линия СТ, которая вообще рисуется по малозаселённым районам. Зачем она, например, нужна за Выгонкой в Леженках и Мостках? Туда даже ГАЗель пустить не могут, потому что местности не густо заселённые и на перспективу так частная застройка и останется.
    Трам линия в Заречку явно намечается по Алросе, но эту узкую улицу уже со всех сторон застроили домами не оставив полосы отвода. Тоже - уже не осуществимо. — Kиpeeв Aндpeй
    23.01.2015 21:51 MSK
     
  • А в Барнауле, меж тем, открывают междугородний троллейбус http://transphoto.ru/photo/773862/

    Kиpeeв Aндpeй
    23.01.2015 21:52 MSK
     
  • Сомневаюсь, что он станет постоянным. — Владимир Мартынов
    23.01.2015 22:05 MSK
     
  • Да, сомнительных моментов хватает.
    Мне непонятна пара мест. Что за отросток планируемой автобусной сети отходит от улицы Горького между 60 лет Октября и Приборостроительной? На Карьерную? А оно там нужно? Там до Горького 5 минут идти неспеша!
    По Авиационной либо собираются восстанавливать автобусное движение? Тогда мне вообще ничего не понятно: зачем это делать и по Спивака на Васильевскую (разве что 12 до 909 или МГ продлить), и по всей Авиационной до Мостовой - для конкурента 19? Андрюх, старой 9 сильно не хватает? :) — Миха
    23.01.2015 22:07 MSK
     
  • Особенно троллейбус через Генерала Родина — Павел
    23.01.2015 22:18 MSK
     
  • Это хрень какая-то. Андрей, где ты это взял? Ну нахрена автобус в конец улицы Бурова? Там кроме Центра Кровли и предприятий нормальных-то нет — Андрей 57rus
    23.01.2015 22:20 MSK
     
  • Отрезок там явно - на Карьерную к плотине. Может на будущее расчитывают? Там продолжают расти 16-этажки.
    "Девятка" в наших краях уже забылась. Хоть и ездил почти три года на ней на работу. Можно сказать - от порога до порога довозила. Правда, её я часто менял на 45-й - от автовокзала напрямую в Лужки. — Kиpeeв Aндpeй
    23.01.2015 22:26 MSK
     
  • Андрей, тот район очень перспективный. Дома уверенно шагают по Бурова дальше. А уж на перспективу...
    www.enko.spb.ru
    Kиpeeв Aндpeй
    23.01.2015 22:29 MSK
     
  • Я говорю про данный момент, а не про перспективу. Пока там никакой транспорт нахрен не нужен — Андрей 57rus
    23.01.2015 22:37 MSK
     
  • Ну так и карта рассчитана на перспективу. — Миха
    23.01.2015 22:57 MSK
     
  • Интересно, через сколько дней об этой схеме все забудут? — Миха
    24.01.2015 0:09 MSK
     
  • А как и когда это планируется реализовать? — алексей к
    24.01.2015 11:23 MSK
     
  • Никогда.С такими темпами "обновления" муниципального транспорта в городе и действующие маршруты под угрозой исчезновения.Где угодно,но не в Орле.Джамшутки рано или поздно возьмут верх над всем остальным. — Zimbabve
    24.01.2015 13:09 MSK
     
  • И мы стане окончательно в пробках — Павел
    24.01.2015 15:10 MSK
     
  • Скоростной трамвай не встанет точно — алексей к
    24.01.2015 15:54 MSK
     
  • В пробках и так встанем, если не продолжат новые дороги строить. Количество легкового транспорта и идиотов за рулем растет очень быстро. А скоростной трамвай по городским окраинам вообще непонятно для чего. Наверное что бы был. — Владислав
    24.01.2015 17:11 MSK
     
  • Бюджет на 2015 год кто нибудь из вас смотрел?Я думаю вопросы сразу исчезнут по поводу всего этого.Тут бы дай бог хоть этот трамвай не крякнулся,вечно все равно не сможет существовать(имею ввиду Т-3) — Zimbabve
    24.01.2015 17:36 MSK
     
  • С таким финансированием муниципальных предприятий,с таким отношением,кроме маршруток город не вывезет никто,только частники,что мы и видим за последние несколько лет. — Zimbabve
    24.01.2015 17:39 MSK
     
  • Провозная способность у них зато такая "......" — Павел
    24.01.2015 18:22 MSK
     
  • СТ должны построить вместе с домами, маршрутки в мелкие окологородские деревни отменить и выручка будет ого го — алексей к
    24.01.2015 20:21 MSK
     
  • Никто ничего делать не будет.Во первых бюджет,во вторых нет желания(т.к.от кого это зависит,последний раз ездили в троллебусе,трамвае будучи студентами),в третьих как были МУПы базой для отмывания и распила бюджетного бабла так и будет,а частники сами себе бугалтера,кондуктора,слесари и сотни замов,начальников,техотделов и т.д.Это проще всем,так оно и будет.А их провозная способность никого не интересует.Без них на данный момент городу пи...а. — Zimbabve
    24.01.2015 23:18 MSK
     
  • Ну так что, об этой схеме ещё кто-нибудь помнит? — Миха
    12.04.2015 17:37 MSK
     
  • Помнить то помнят, а толку? Все равно никто ничего не строит и не меняет — алексей к
    12.04.2015 17:51 MSK
     
  • Этот генплан, по-моему ещё даже не утвердили, не было публичных слушаний. Не торопитесь. Рассчитан он на 25 лет. — Kиpeeв Aндpeй
    13.04.2015 1:54 MSK
     
  • Опубликован новый реестр маршрутной сети:
    http://orel-transport.ru/forum/viewtopic.php?f=13&t=87&p=1216#p1216Alexander
    24.04.2015 22:07 MSK
     
  • 9ку возрождают... интересно много людей готовы ездить с пересадками? — Sергий
    25.04.2015 13:55 MSK
     
  • Бред сумасшедшего... — Андрей.ru
    25.04.2015 18:55 MSK
     
  • Своё мнение и предложение написал на форуме, обсуждаем. — Алекс Болховский
    11.06.2015 19:49 MSK
     
  • Генплан на днях утвердили. Троллейбусная сеть остаётся, даже с этим же предполагаемым развитием. Убрали только кусок в районе "Стрелы". Осталась и трам линия в Зареченский, только теперь не по Алроса, а по Емлютина. — Kиpeeв Aндpeй
    16.12.2017 1:16 MSK
     
  • Вот эту линию еще могут построить, а остальное, только если чудо какое-то случится — Алексей 57
    16.12.2017 15:46 MSK
     
  • А как по карачевскому шоссе тащить трамвай собираются? Там то особо и места нет, со всех сторон автосалоны, гипермаркет построили. — Владислав
    16.12.2017 19:59 MSK
     
  • Никак, потому что всё это сказки венского леса. — Дмитрий Владимиров
    16.12.2017 20:52 MSK
     
  • Дим, если очень захотят - сделают. Просто в этом нет особого смысла.
    Даже если его сделают, останется много направлений, куда на нем не уедешь. А значит маршрутки придется оставить. Плюс люди его особо не требуют. Ну и естественно не надо забывать, что маршрутки нужны кому-то в администрации — Алексей 57
    16.12.2017 21:09 MSK
     
  • И вообще логичнее строить троллейбус. Это дешевле и мобильнее. Полностью обособленный трамвай у нас не построят, а тот что есть, так и будет стоять в простоях из-за посторонних ДТП и машин на путях, куда его не продли — Алексей 57
    16.12.2017 21:12 MSK
     
  • Если экономить место, то можно построить по самому Карачевскому шоссе однопутный участок, а на съезде(ах) (или даже на кольце-конечной) можно сделать разветвления, чтобы можно было разъехаться или развернуться. Но да, трамвай туда тянуть как-то уже не комильфо. — Yarik
    16.12.2017 22:01 MSK
     
  • По самому Карачевскому шоссе пока обьездную не сделают даже и планировать ничего не надо. Там большегрузов очень много, а если кусок дороги под трамвай отдать, то все станет намертво. — Владислав
    16.12.2017 22:35 MSK
     
  • А скоростной трамвай тоже остался? По глухим окраинам. — Владислав
    16.12.2017 22:38 MSK
     
  • Остался. Даже серьёзно подумав, что-то исправив, его всерьёз решили оставить. — Kиpeeв Aндpeй
    17.12.2017 1:17 MSK
     
Ваше имя: